
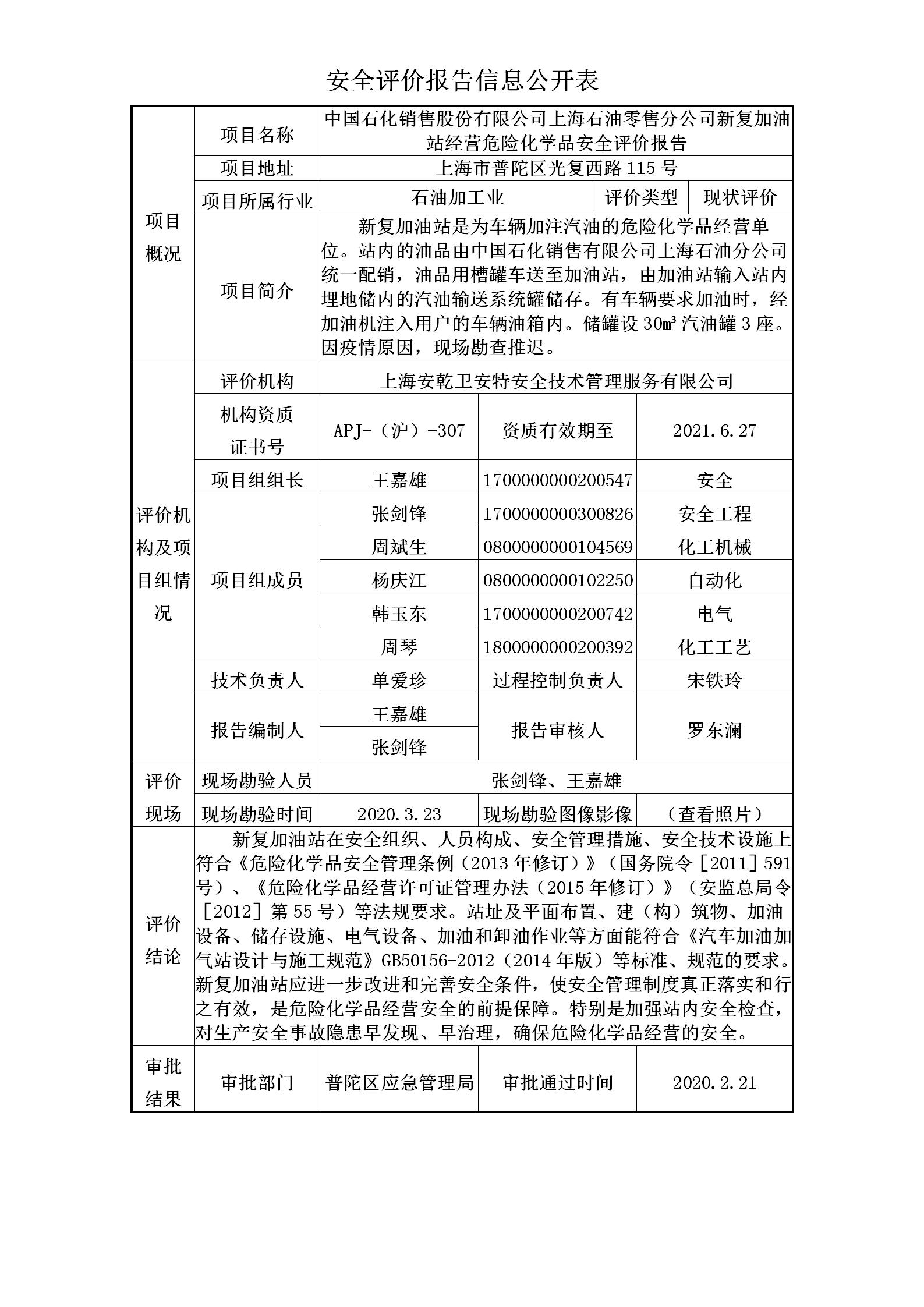
中国石化销售股份有限公司上海石油零售分公司新复加油站经营危险化学品安全评价报告
来源: 作者: 发表时间:2020/3/20 10:43:00

地址:上海市金山区石化隆安路347号 电话:021-57946688 传真:021-57972800 邮箱:ssw@shsajt.com
Copyright@2011-2019 上海守安吴顺安全技术服务有限公司-评价部 All Rights Reserved.
企业备案号:沪ICP备12021865号    
沪公网安备 31011602001523号


